一、someone like you哪个版本好听1、"Someone Like You" 是一首由英国歌手阿黛尔演唱的歌曲,首次收录在她的专辑《21》中。这首歌在许多不同的版本中都备受喜爱,包括阿黛尔原版的版本,以及其他艺人
一般led灯电源输出电压不稳定怎么维修 led电源维修
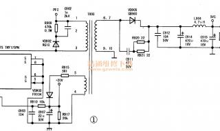
一、一般led灯电源输出电压不稳定怎么维修led灯的驱动电源是恒流源,输出的电流是一定的,电压本身就不是定值,在一个范围内。不需要维修。二、led电源电流大了怎么降低电流1、一是恒流控制管外置,这时可加大恒流控制管s极既集成电路的CS端对地
一、一般led灯电源输出电压不稳定怎么维修
led灯的驱动电源是恒流源,输出的电流是一定的,电压本身就不是定值,在一个范围内。不需要维修。
二、led电源电流大了怎么降低电流
1、一是恒流控制管外置,这时可加大恒流控制管s极既集成电路的CS端对地之间所接灯条电流检测电阻的总阻值,这类电阻多由几只小阻值电阻并联而成,一般拆去一只或两只即可减小灯条电流
2、二是恒流控制管集成在芯片内部,控制管S极引出脚通常称为ISEN,这时加大该脚外接的小阻值电阻就可以减小灯条电流
3、三是恒流控制芯片设有灯条电流设置引脚,大多标注为ISET,外接一只数十千欧姆的电阻到地,增大该电阻的阻值即可减小灯条电流。
三、led灯珠坏了怎么维修和更换
回答如下:如果LED灯珠坏了,需要进行以下维修和更换步骤:
1. 关闭电源:在操作之前,首先需要关闭LED灯的电源,以避免电击或其他安全问题。
2. 拆卸灯罩:根据LED灯的型号和结构,拆卸灯罩以便接近LED灯珠。
3. 找到坏掉的LED灯珠:在灯罩内找到坏掉的LED灯珠,可以通过观察来判断是否有灯珠损坏。

4. 拆下坏掉的LED灯珠:使用相应的工具和方法,将坏掉的LED灯珠从灯罩中拆下来。
5. 安装新的LED灯珠:选择与原来相同规格和型号的LED灯珠,将其安装到原来坏掉的位置上。
6. 检查灯珠连接:在安装完新的LED灯珠之后,需要检查其连接是否牢固,以确保LED灯能正常工作。
7. 安装灯罩:在确认LED灯珠更换完成后,重新安装灯罩,并将LED灯的电源打开,测试其是否正常工作。
需要注意的是,在进行LED灯珠的更换和维修时,一定要确保安全,避免电击或其他安全问题。如果您不确定如何操作,请咨询专业人士的意见或寻求帮助。
四、led充电灯坏了怎么维修
1、led充电灯坏了应从以下几个方面检查。
2、LED死灯不亮,更换LED就可以了,不过要注意正负极性不能接反。铅酸蓄电池损坏,造成不能充放电,表现为插电才能使用。高压降压电容损坏,或整流二极管过压损坏,造成不能充电,此时用普通指针式万能表就可以检测并解决问题了。拔动开关接触不良或损坏不能导通。
五、led坏了怎样查找和修复
以下是led坏了怎样查找和修复方法:
2、1.LED灯珠损坏。这是一个非常常见的错误。一般LED灯珠烧坏时,表面会有黑点,仔细观察就能分辨出来。对于这种故障维修,需要配备烙铁来清除烧坏的灯珠并更换。没有LED灯珠怎么办?它可以由一个约150的电阻代替,如果由恒流源驱动,该电阻可以直接短路。
3、2.滤波电容失效。简单的LED灯通常是通过电容电阻降压后直接对交流电源进行整流,再通过电容滤波给LED灯珠供电。如果滤波电容失效,电压会不稳定,DC电压会很低,会使LED灯变暗。用万用表的电容文件测量滤波电容的容量。如果误差大于30%,则意味着电容已经退化。只需找一个耐压和容量大于等于电容参数的电容,更换即可。
4、3.电容电阻降压模块损坏。电容电阻降压模块由并联的电容和电阻组成。万用表可以用来测量电容器和电阻器是否损坏。如果损坏,找一个等效参数的电容和电阻来更换。

5、4.线路断开了。拆开LED灯,检查内部输入输出接线有无断线,如果有,用电烙铁焊接固定。
6、5.整流二极管故障。整流二极管有开路、短路等故障,可能是过电压、过电流引起的,也可能是长期使用故障引起的。随便找一个反向耐压大于350V,工作电流大于0.5A的整流二极管,比如1N4004~1N4007等。
7、6.LED恒流驱动电路故障。对于这种故障,需要有一定电子经验的专业人员进行维修。对于普通用户来说,在以上简单故障查不出来后,不如更换一个新的LED灯。
相关文章
- 详细阅读
-
中华酷宝最高时速 中华酷宝多少钱详细阅读
一、中华酷宝最高时速中华酷宝的最高时速158公里。该车采用雅马哈专利Dual Twin车架设计,上管和下管都设计为分体式,这样可以降低鞍座高度和站立高度,且不会降低整个车架的刚度。这款车采用27.5英寸真空胎,整车重量约24.1kg。二、中
-
六一怎么发朋友圈祝福孩子 适合在六一发的朋友圈详细阅读
一、六一怎么发朋友圈祝福孩子可以从多个方面选择合适的祝福方式发朋友圈,比如文字、图片、视频等。对于六一儿童节这样的重要日子,可以根据孩子的年龄和爱好等因素选择合适的内容和形式进行祝福,比如发文字祝福、配上孩子靓照或者录制视频等。此外,也可以
-
如何截取朋友的朋友圈封面 朋友圈最火封面详细阅读
一、如何截取朋友的朋友圈封面首先在微信程序中找到需要保存其封面背景的联系人,点击其“朋友圈”选项。2、然后进入联系人的朋友圈界面,需要保存页面上方封面的图片。3、用手指按住图片向下滑动屏幕,不要松开手指进行滑动让图片占满整个手机屏幕。 4、
-
多源真空充气包装机使用方法 真空充气包装机详细阅读
一、多源真空充气包装机使用方法1 多源真空充气包装机的使用方法是先将待包装的物品放入包装袋中,然后将包装袋放入充气室,将充气室密封好。2 接下来,打开充气室的真空泵开关,开始抽取充气室内的空气,使包装袋内的空气被抽出,形成真空状态。3 当包
-
教师节普通贺卡怎么做 教师节贺卡简单漂亮详细阅读
一、教师节普通贺卡怎么做1. 制作一张普通贺卡2. 因为教师节是表达对老师的感激之情的日子,普通贺卡可以通过简单的制作方式来表达心意,不需要过于复杂的设计和材料。3. 在制作普通贺卡时,可以选择一张纸片,用彩色笔或者水彩画简单地绘制一些感谢
-
东方之星中考升学率怎么样 东方之星外国语学校详细阅读
一、东方之星中考升学率怎么样1、很高 2、东方之星高中部,始终把学生当子女,育人惠心,因材施教,重点高校录取人数逐年上升,高校录取率100%。2022年高考,131名考生,全部录取高等院校。余邹艺、周子琦被211高校录取,分别获得东方之星2
-
2011年世乒赛女单决赛是谁 丁宁2011年为何可以拿世锦赛冠军详细阅读
2011年世乒赛女单决赛是谁第51届世界乒乓球锦标赛于2011年5月8日至15日在荷兰鹿特丹阿霍依室内体育馆举行。中国代表团派出男女队员参加所有5个单项角逐,获得所有5个单项冠军,取得辉煌成绩。女队比赛中丁宁,李晓霞各自战胜对手,会师决赛,
-
文清路实验小学的创办时间 文清路小学详细阅读
一、文清路实验小学的创办时间1、赣州市文清实验学校由来自惠安的著名企业家刘钦辉先生创办于2001年,是一所九年一贯制民办学校。学校现有66个教学班,2800余名学生。占地面积17075平方米,其中校舍建筑面积16399平方米。校园草木葱郁,
-
如何跑100米 100米怎么跑详细阅读
一、如何跑100米1、要跑100米,首先需要进行热身活动,如跳绳、拉伸等,以避免受伤。然后站在起跑线上,保持身体放松,准备出发。2、在发令枪响起后,迅速加速,用力蹬地,将身体向前推动,同时保持平衡。3、在跑过1/3的距离时,加快步伐,拉长步
-
自动售水机都有哪些品牌知名点的 自动售水机详细阅读
一、自动售水机都有哪些品牌知名点的1、额。。2、北京的康基。3、清大康洁。4、青岛的海飞驰。5、天津的阳光家园科技自动售水机~这几家的质量和售后还是非常有口碑的。~二、自动售水机可以用微信支付吗可以的,首先自动售水机差不多可以用微信和支付宝
